400-0505-618
网站首页
关于我们
产品展示
新闻中心
解决方案
服务支持
联系我们
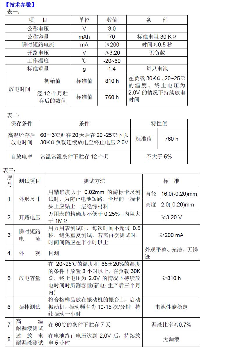
产品名称:CR1620
标称电压:3.0V尺 寸:16.0*2.0(mm)标称容量:70mAh标称电流:0.2mA最大连续电流:2.0mA最大脉冲电流:10.0mA重 量:1.2g
认 证:MSDS、UN38.3、ROHS、CB、UL、ISO9001;
一、產品技術參數
CR2450
CR2477
CR1/3N
CR34615
CR26500
CR18505
CR17505
CR17450
服务热线: